價值觀教育框架
我們相信,教育不止於分數。本計劃引領學生在親身體驗中,深刻擁有並展現正面價值觀,
在學習過程中追求德性與卓越,建立身份認同,深化對學校的歸屬感。
多馬人特質 x 七好人生
以「非以役人,乃役於人」為核心,將內在品格轉化為具體行動:


七好人生
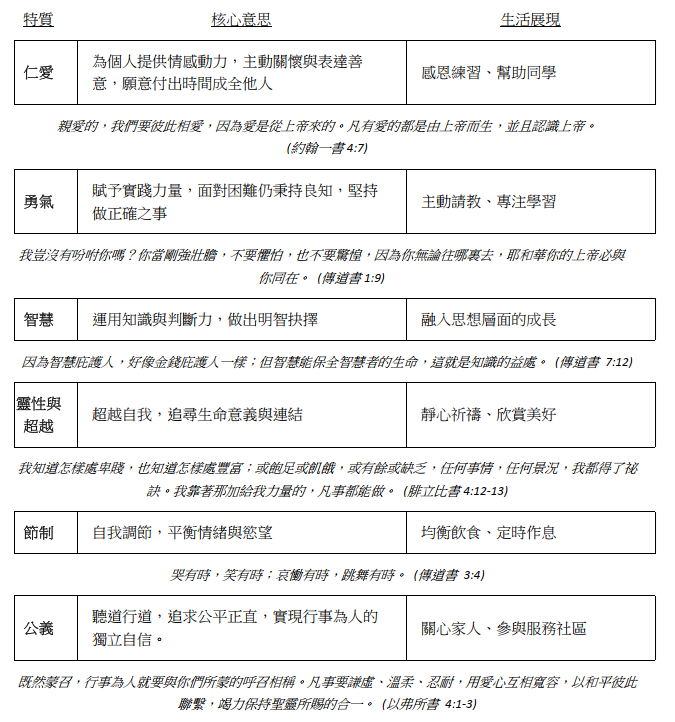
多馬人特質是學生成長的「內在核心」,賦予孩子情感動力、實踐勇氣與判斷智慧;而「七好」則是這些內在價值的「日常舞台」,
讓學生的品格在生活七個面向 (心理、學業、人際關係、個人健康、作息、娛樂與運動)中得以展現。
心靈好:每日十分鐘靜心、練習感恩、對自己說「我很棒!」
工作好:預備課堂、整理書桌、遇到不懂即時請教
愛得好:關心家人、聆聽朋友心聲、寫感謝卡、記住朋友生日
食得好:均衡飲食、多喝水、遵守餐桌禮儀
睡得好:定時睡覺、睡前遠離屏幕、深呼吸放鬆
玩得好:享受過程而非結果、嘗試新興趣、戶外活動
運動好:每天運動60分鐘、注意安全、發揮體育精神
LEA正向語言
Looking for strengths + Explaining + Appreciating
正面標籤孩子的強項 → 具體描述表現 → 再三表達欣賞與鼓勵

讓我們一起,培育內心豐盈、行動有力、身心健康的好少年!




